Vers van de pers!
In deze tijd is het belangrijker dan ooit dat leerlingen goed kunnen schrijven. Volgens het Referentiekader Taal en Rekenen moet een leerling aan het eind van de basisschool korte, eenvoudige teksten kunnen schrijven over alledaagse onderwerpen of over onderwerpen uit de leefwereld, zoals brieven, kaartjes, e-mails, werkstukken, samenvattingen, maar ook verhalen en gedichten. Maar hoe kun je bepalen of jouw leerlingen deze doelstelling hebben behaald?
Beoordelen: een lastige opgave
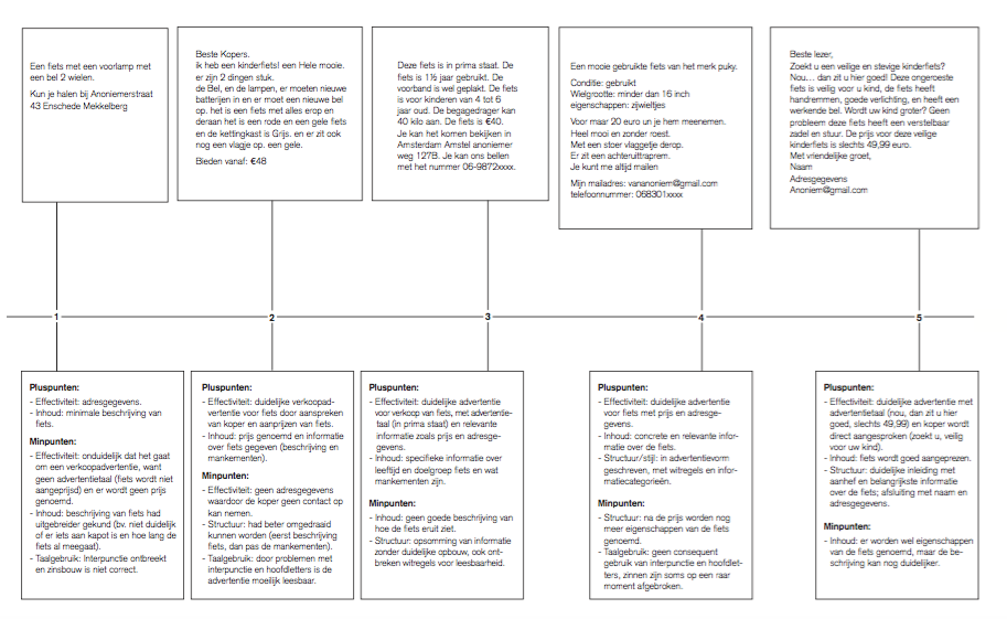
In tegenstelling tot bijvoorbeeld rekenen of spelling is het beoordelen van schrijfproducten is niet simpelweg een kwestie van goed of fout. Dit maakt het beoordelen lastig en tijdrovend. Wat het extra moeilijk maakt is dat veel factoren een rol spelen: inhoud, organisatie en structuur, taalgebruik en stijl, en taalverzorging. Al deze onderdelen bij elkaar bepalen of een tekst geslaagd is of niet. Beoordelaars verschillen in welke onderdelen zij belangrijk vinden en hoe zij kijken naar de schrijfproducten van hun leerlingen. Hierdoor kunnen de oordelen van beoordelaars over dezelfde tekst enorm van elkaar verschillen.

De oplossing: beoordelingsschalen met ankerteksten
Het is dus belangrijk dat beoordelaars houvast hebben bij het beoordelen van teksten. In het onderzoek naar de lesmethode Tekster hebben wij hiervoor gebruik gemaakt van beoordelingsschalen met ankerteksten, die oplopen in tekstkwaliteit. Bij iedere ankertekst wordt kort toegelicht waarom de tekst op deze plaats op de schaal staat. Het grote voordeel van deze manier van beoordelen is dat gekeken wordt naar de communicatieve effectiviteit van de tekst als geheel (komt de boodschap over?). Verder zagen we in ons onderzoek dat de oordelen van verschillende beoordelaars van dezelfde tekst dicht bij elkaar liggen, wat betekent dat de betrouwbaarheid van deze manier van beoordelen hoog is. Docenten waren erg te spreken over de schalen: “Het is even wennen, maar na 10 teksten heb je de schaal wel in je hoofd en gaat het beoordelen echt een stuk sneller en makkelijker.”
Meerdere taken in verschillende genres
Waar je bij het beoordelen van schrijfvaardigheid van een leerling ook rekening mee moet houden, is dat de prestatie van een leerling enorm kan verschillen afhankelijk van het soort tekst of het onderwerp van de opdracht. Een leerling die veel fantasie heeft, heeft misschien niet zo veel moeite met het schrijven van een verhaal. Maar hij vindt het misschien wel lastig om een goede informatieve tekst te schrijven. Het onderwerp van de opdracht speelt ook een grote rol: het is makkelijker om een tekst te schrijven over een onderwerp waar je al veel van afweet, dan over een onderwerp dat totaal nieuw voor je is. Het is daarom beter (en eerlijker) om een oordeel over de schrijfvaardigheid van een leerling te baseren op meerdere teksten, bij voorkeur van verschillende genres.
Toetsprogramma en leerlingvolgsysteem van Tekster

In het toetsprogramma van Tekster zijn bovenstaande bevindingen uit wetenschappelijk onderzoek verwerkt. Het toetsprogramma biedt schrijftoetsen in drie genres: beschrijvingen, overtuigende teksten en verhalen, plus beoordelingsschalen met ankerteksten voor deze drie genres. Voor ieder leerjaar (groep 6, 7 & 8) zijn er zes toetsen waarmee op twee momenten in het schooljaar (in het midden van het schooljaar en aan het eind van het schooljaar) de schrijfprestaties van de leerlingen gemeten kunnen worden.
Doordat je tijdens deze drie jaren leerlingteksten met dezelfde beoordelingsschalen vergelijkt, kan je de schrijfontwikkeling van leerlingen volgen over tijd. Behalve uitleg over de afname van de toetsen, het gebruik van de beoordelingsschalen en het analyseren en interpreteren van de gegevens bevat het pakket ook aanwijzingen hoe je de beoordelingsschalen op een formatieve manier kunt inzetten als hulpmiddel bij het geven van feedback.
Praktische info
Het toetspakket bestaat uit 3 toetsboeken: toetsboek VOS voor groep 6, toetsboek DODO voor groep 7 en toetsboek EKSTER voor groep 8. Het toetspakket is methode-onafhankelijk en kan in combinatie met iedere taalmethode of schrijfmethodiek gebruikt worden. De boeken kosten €59,95 per stuk (exclusief btw en verzendkosten, inclusief kopieerlicentie voor de school). Bestellen? Meer info? Klik hier!
